Circling里的阴与阳

和绝大多数事物一样,Circling作为真实的人际关系场,也兼容着阴与阳两种特质。
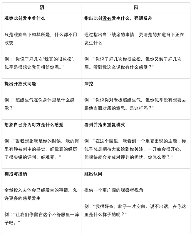
1. 阴阳在Circling里的体现
「阴」代表包容,只是察觉、感受、接收圈里发生的一切,哪里都不去,只是停留在此时此地,拥抱事物本来的样子。
「阳」代表力量,是一条更主动的路径,会问出更多犀利的问题,会表达自己想要改变的愿望,可能会让圈的注意力和话题走向发生变化。

2. 阴与阳的刻意练习
Circling中的阴和阳是互补的,如果只有其中一方,圈都会失衡。
如果太「阴」,就容易一直沉溺在某些情绪里无法自拔,看不到更多角度。
如果太「阳」,就会与感受脱节,变成理性分析,或者不近人情的指挥官。
你可以观察一下自己在圈里会自然倾向于阴还是阳。一个精进技术的练习就是,下次Circling,挑自己觉得更难的一边刻意练习。
例如,
如果你更习惯与分享者共情(阴),不太习惯去观察整个圈的气氛(阳),那就试试后者;
如果你比较少表达自己在别人的故事中失联了,下次可以勇敢一点打断对方(阳);
如果你习惯用语言回应别人,可以试着用心品一品对方在说到ta的感受时,你的身体里发生了哪些细微的变化,让自己多沉默几秒(阴)。
如果你刚开始尝试阴和阳的不同表达,可能不太顺畅,或者可能还是会对自己不熟悉的一面感到紧张,都再正常不过了。Circling从来都不要求参与者是完人,所以我们一起来在试探和犯错中精进吧!
3. 不安全时,阴胜于阳
尽管我们说Circling是阴阳共存的实践,但总体上它还是「阴胜于阳」的。因为Circling的底线——尊重自己和他人、重视安全空间——本身是偏阴的属性。
尤其是当人已经有创伤反应时(比如脑子突然空白、陷入恐慌),就更加需要搁置自己深挖细节或犀利指出反差的愿望了。换言之,当你不确定你更阳的表达是否会让空间变得不安全,可以试着先阴一点,观察此刻自己和他人是什么状态,细细甄别自己的头脑和身体里正在发生什么。
更何况,真正持有而深刻的改变,往往不是对抗或强拧的结果,而是建立在对现状的好奇、了解和接纳上。在这个意义上,「阴胜于阳」的原则,也适用于日常生活中你与自己的关系,以及你与珍视的人的关系。
还要提醒大家,「阳」不等于言语攻击或指责抱怨,而是在全然为自己的情绪负责的基础上,坚毅地表达自己的感受和愿望。
所以目前为止,你的风格是更阴的还是更阳的呢?有哪些体现?